Станция CTR-KV-D0019 для рабочей жидкости НГЖ-5У
Характеристики:
|
Рабочее давление |
210+10 кгс/см2 |
|
Производительность насосной установки |
150 л/мин |
|
Требуемая тонкость фильтрации масла |
6 мкм |
|
Рабочая жидкость |
НГЖ-5У; ТУ38.401-58-57-93 |
|
Температурный диапазон рабочей жидкости |
+5…+100 ºС |
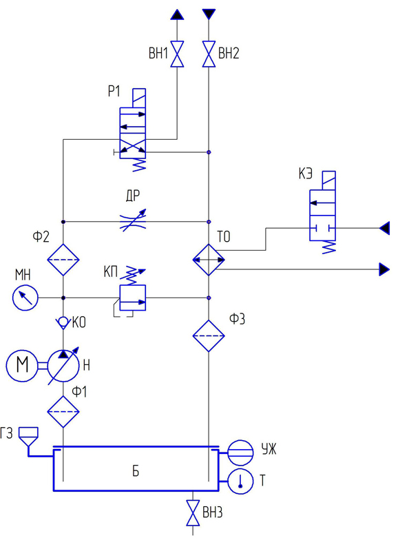
Насосная станция CTR-KV-D0019 предназначена для питания рабочей жидкостью гидросистем испытательных стендов.
Насосная станция CTR-KV-D0019 представляет собой передвижной модуль, который подключается к стендовому оборудованию.
Конструктивно станция CTR-KV-D0019 состоит из:
- силовой рамы, на которой размещаются:
- аксиально-поршневой насос (внешний) и электродвигатель,
- распределитель с разгрузкой совмещенной с системой охлаждения (теплообменник водный) размещенным на баке,
- регулятор расхода совмещенный с системой охлаждения,
- указателем уровня совмещенный с термометром,
- заливной горловиной с защитной сеткой,
- системы очистки рабочей жидкости (сливной и напорный фильтры с индикаторами загрязнений фильтрэлементов),
- манометр в напорной линии,
- система предупреждающая перегрев масла (регулируемая).
- электрический шкафа, через который будет осуществляться только управления работой станции с аварийной кнопкой.
Срок поставки - 16 недель.




